Instance Verification Kit (IVK)
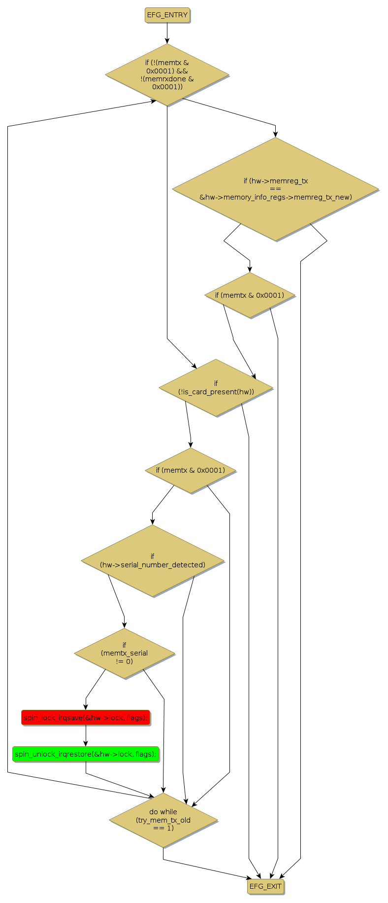
spin lock @ [30330+36+/linux-3.19-rc1/drivers/tty/ipwireless/hardware.c]
Instance Signature: lock
|
The Matching Pair Graph:
|
|
Function Name
|
Control Flow Graph (CFG)
|
Events Flow Graph (EFG)
|
Source Correspondence
|
|
ipwireless_handle_v2_v3_interrupt
|
|
|
[28525+33+/linux-3.19-rc1/drivers/tty/ipwireless/hardware.c]
|